Para proteger los ingresos de los servicios públicos, es esencial realizar pruebas periódicas en las instalaciones de medidores. Sisufre grandes pérdidas
¿Cuál es la diferencia entre pérdidas técnicas y pérdidas no técnicas?, primero debe concentrarse en los medidores operados por transformadores.
Las instalaciones de medidores pueden ser defectuosas en diferentes puntos:
- La relación del transformador del instrumento no coincide con el medidor. Error típico: Es un medidor programado incorrectamente.
La falla se puede resolver verificando la precisión del medidor en el lado primario. - La carga del transformador del instrumento no coincide con la instalación.
Los errores típicos son:
-El cableado es demasiado largo o tiene una sección transversal incorrecta.
Se instala un medidor de respaldo y sobrecarga la instalación.
-La falla se puede resolver haciendo una medición de carga. - Los transformadores tienen un error de desplazamiento de fase o relación.
La falla se puede resolver con un instrumento de prueba para transformador. - La precisión del medidor está fuera de rango. Los medidores electromecánicos antiguos tienen un rodamientos superiores e inferiores desgastados. Si escucha un sonido de rascado proveniente del disco giratorio, es probable que el medidor funcione demasiado lento.
- Instalación incorrecta (manipulación o error del instalador)
Esta es la parte que se produce con más frecuencia. Echemos un vistazo más de cerca a esto.
Errores en la instalación
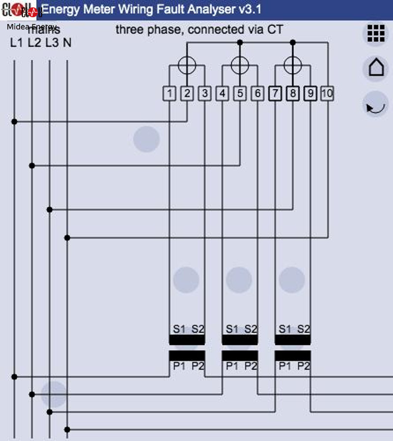
En nuestro ejemplo, tenemos un medidor trifásico de cuatro hilos operado por CT 2500/5 A, como si estuviera instalado en centros comerciales y para pequeñas industrias. Suponemos que el consumo es igual a la carga nominal.


El cableado se ve así:

¿Qué sucede cuando por error se invierte una fase de un transformador?



Vemos que este simple error está causando una pérdida del 66%. O en términos económicos son 165,600US $ por mes. (20 ct/kWh)
En Alemania, las empresas de servicios públicos están inspeccionando las instalaciones de CT cada 6 meses. Las instalaciones de CT/PT se inspeccionan cada 3 meses.
Conclusión
La reducción de pérdidas reales se debe principalmente al buen mantenimiento de las instalaciones de medición operadas por transformador.
¿Cuál es su experiencia con la prueba in situ de medidores de energía? Déjanos un comentario a continuación o utiliza nuestro formulario de contacto
Contáctenos. Gracias por leer.
Nota del editor: Este artículo fue publicado originalmente en Febrero 2020 y se ha actualizado para mayor exhaustividad.




Buenas, el software "Electrical Measurement Studio EMS5" es compatible con el equipo de medición portátil y de instalación RS350. En caso tal de ser compatible, este permite obtener el número de pulsos registrados?; o existe alguna otra forma de obsérvalos, ya que actualmente el aplicativo para obtener el error solo muestra una barra de progreso.
Muchas gracias, le responderemos por correo.